盤量價操盤實戰精訓組合班(2026下半年)◆直播

活動日期:7/25(六)、9/12(六)、10/31(六)、12/12(六) 10:00~16:00,共4天
上課地點:於活動日期時間採「同步直播」+每堂課視訊複習皆延長至2027/2/12
上課時數:20

費用說明:

組合優惠價$25,000(原價$26,000)
►上過任何一門黃班長正課/線上影音課程者享7折優惠(登入結帳系統自動折價)
【本班為直播班】
1.同步直播時間同活動日期時間
2.每堂課視訊複習皆延長至2027/2/12

【講義】
1.電子彩色講義於開課前一個工作日開放下載
2.講義頁數少,不開放紙本彩色講義加購,請自行下載使用。
【直播觀看教學】
登入會員>我的課程>類別切換【成人理財課程】>選擇本課
【電腦版】https://youtu.be/rIcVjhYJ4iA
【手機版】https://youtu.be/Xd6_lh-3nGU
【電子講義下載教學】
【電腦版】https://youtu.be/btqTYshqTP4
【手機版】https://youtu.be/9gjReSgcI7A
【群組】
開課前1~2個工作日至官網登入>我的課程>課程清單裡的連結點擊 『加入群組』 依照備註說明操作完成申請>待理周核准)
【注意】退改課資訊,請詳閱備註說明


Regular price NT$25,000 新台幣

可詢問電話:(02)7725-8588

線上客服

《課程內容》

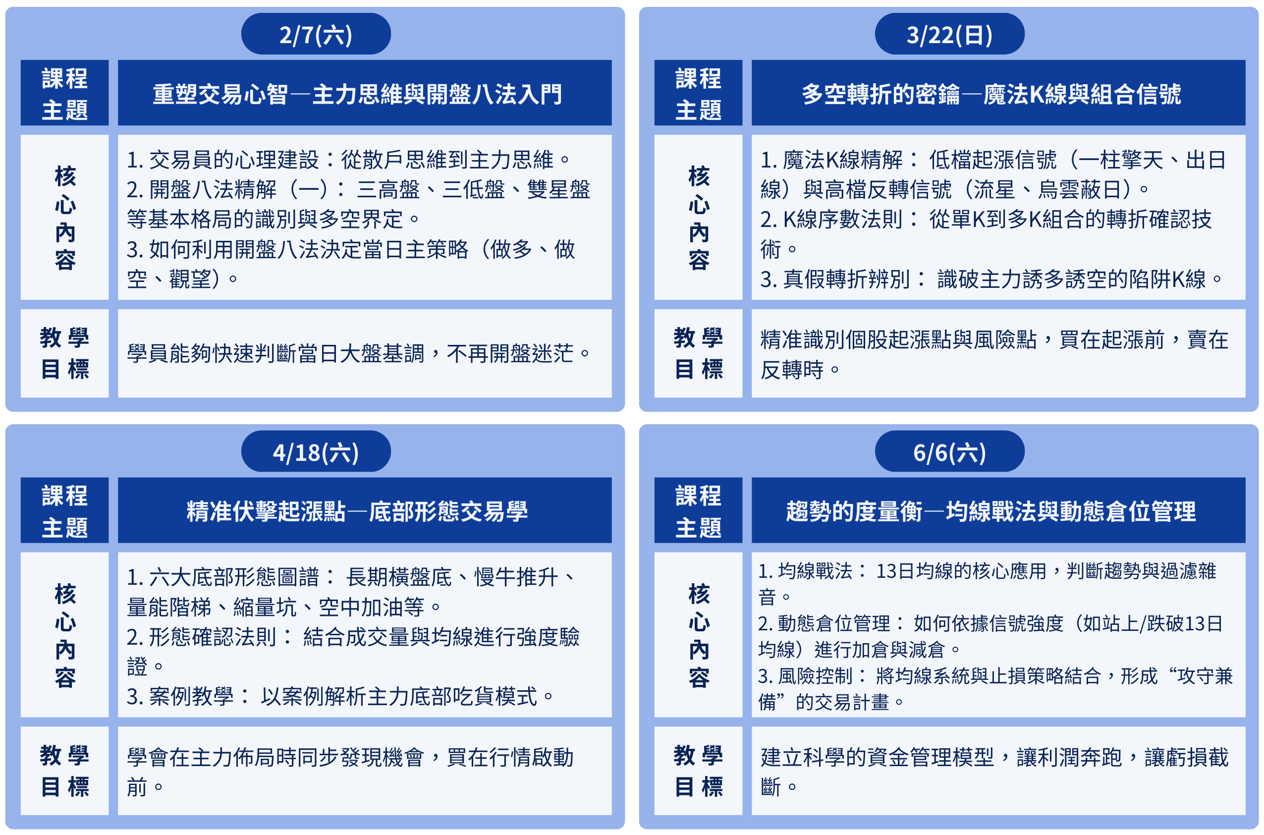
本課程的核心是系統化地傳授「開盤八法」實戰組合技術。
這不是單一技巧,而是一套從“看盤、判勢、選飆股、找買點、設定止損/止盈”的完整交易系統。
這套方法經實戰驗證,準確率有目共睹!班長每日在群組解盤,觀點乾脆明白,市場驗證其長期準確率可達九成
精準的行情細節與股市分析,讓同學的操作疑問都能被深入淺出地說清楚、講明白,準確引導學員洞悉技術方法起漲點等細節。
學員上完課後,將能達成以下具體成果:
一、建立自己的交易SOP: 從盲目跟單,轉變為有明確依據的獨立交易者。
二、提升盤中決策速度與信心: 透過“開盤八法”快速定調,不再盤中猶豫、追高殺低。
三、精准捕捉起漲/起跌點: 掌握強勢股發動前的關鍵量價信號,提高抓取波段利潤的能力。
四、嚴格的風險控管觀念: 教會學員“看錯怎麼辦”,每一筆交易都預設好止損點,保護本金。
這套“開盤八法”系統,是歷經市場千錘百煉的精華。它不僅有完整的教學架構,更在盤面解析、飆股捕捉與期貨實戰中,積累了大量的學員見證。
未來,班長希望能繼續守護每一位學員的成長,2026年邀請同學一起,學好這套足以受用一生的交易本領,創造自己的財富自由!

來看看上過課的同學怎麼說~

《課程大綱》

《師資說明》

黃揚政(黃班長)
《經歷》

  • 1991年出道,在臺灣擔任投資顧問分析師逾二十載,後轉戰大陸,繼續其投資顧問分析師的職業生涯,至今已逾十年。
  • 曾任啟發投顧 顧德投顧 運通投顧 東霖投顧 / 研究員、分析師
  • 復旦大學求是學院金牌講師

《現職》 

  • 大陸投顧分析師
  • 財經欄目嘉賓

《著作》 

  • 《開盤八法》
  • 《贏家戰法》

《媒體露出》

  • 《理周教育學苑》黃班長系列影片 (←點我看影片)
  • 浙江經視《財富大直播》欄目 人氣嘉賓
  • 《點掌財經》人氣嘉賓
  • 非凡財經 運通財經 臺視財經

《適合對象》

  • 尋求技術分析的投資者
  • 渴望精進實盤技巧的投資人

《優惠方案》

  • 單一價

《主/協辦單位》

理周教育學苑(華信整合公關)、理財周刊

《備註說明》

【注意事項】
◎課程影片及講義為版權所有、請勿盜錄、流傳、分享及散布,此均違反著作權法並涉有刑事責任,違者必究
◎本課限本人上課、不提供補課、轉班、旁聽、代上課
◎現場班[開課首日前一工作日]早上會發[提醒簡訊]至您的報名手機,再請留意
◎各地現場課程未達開課人數,本苑保有改班(改為台北現場及直播)或不開班之權利,若無法接受者,學費將全額退款
◎近1年內若有5門(含)以上退課或改課紀錄,本單位將保留報課資格
◎報名課程後請於3日內結清費用,未結清視同取消報名
◎退費、改課須知:

  1. 有供電子講義之課程,一經開放下載(開課前一個工作日),恕不得改課及退費;前2~3個工作日退費,退還80%費用;前4個工作日退費扣除行政手續費後退款。
  2. 僅供紙本講義之課程,開課後(含首日)恕不可改課及退費且已寄講義須收回;前1~3個工作日退費,退還80%費用,及講義宅配收回100元;前4個工作日申請者,則負擔講義宅配收回100元及行政手續費100元後,再行退款。
  3. 改課或退費一律另酌收行政手續費100元。
  4. 「視訊課程」一經開通不得退費&退改課。

《交通方式》